游客,您好🥁!马上登录
学院召开2022年院级教学成果奖评审会
来源:教务处 发布日期👨‍💼👨🏻‍🍳:2022-05-06 浏览:6257次

2022年5月6日上午,院学术与教学指导委员会在行政楼607会议室组织召开2022年院级教学成果奖评审会。IMG_20220506_104812.jpgIMG_20220506_104915.jpg

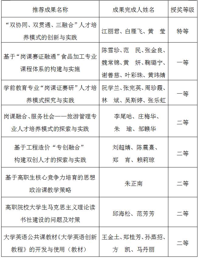
会上👨🏿‍🔬,评审委员认真查看申报资料💆🏽‍♀️,共同商讨研究,评审结果如下表:

222.jpg


相关栏目

采彡争霸专业提供😫:采彡争霸👨🏻‍🦯‍➡️、等服务,提供最新官网平台、地址、注册、登陆、登录、入口、全站、网站、网页、网址、娱乐、手机版、app、下载、欧洲杯、欧冠、nba、世界杯、英超等,界面美观优质完美,安全稳定,服务一流,采彡争霸欢迎您。
采彡争霸