岗位职责
工作动态
简报专栏
党纪法规
廉政文化
宣传教育
以案明纪
文件下载
搜索
网站首页
岗位职责
工作动态
简报专栏
党纪法规
廉政文化
宣传教育
以案明纪
文件下载
游客,您好🚵🏼♂️!
马上登录
首页
宣传教育
详情页
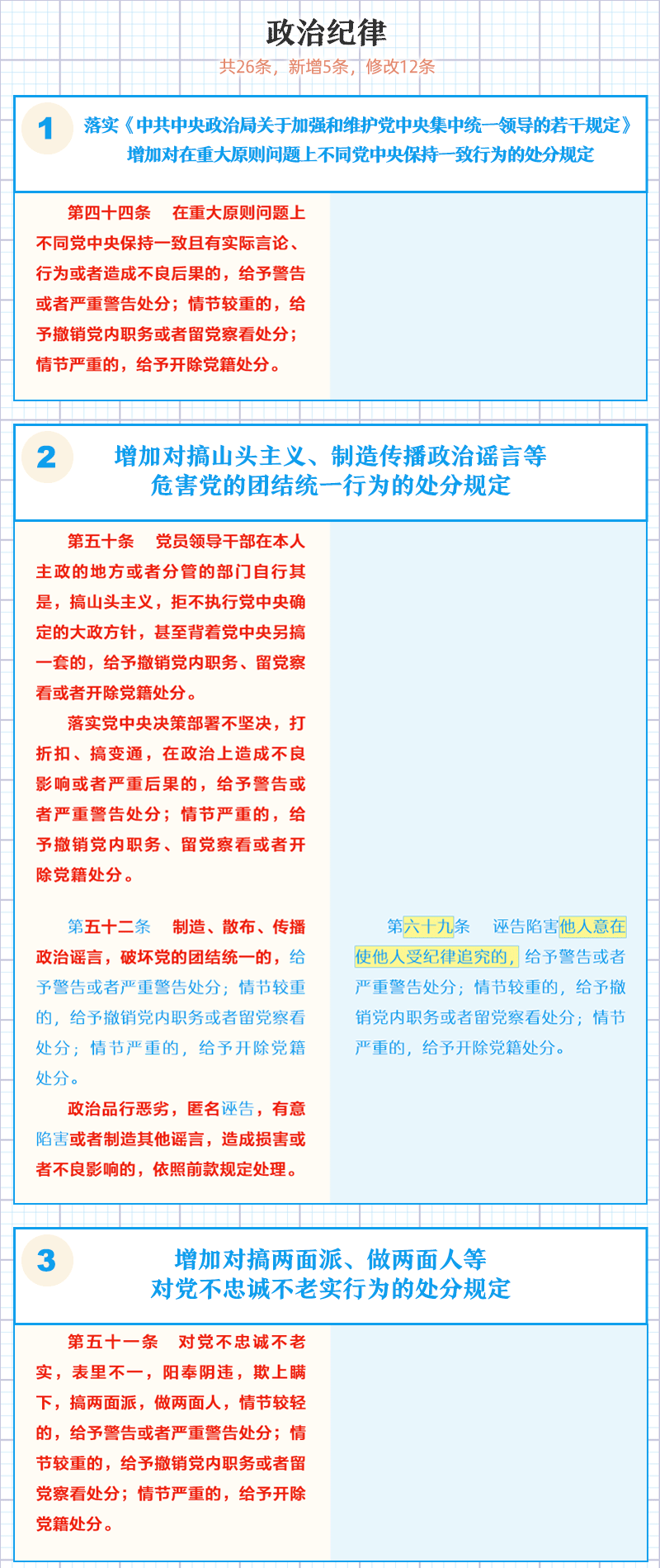
一图了解《中国共产党纪律处分条例》修订的主要内容
来源:中央纪委国家监委网站
发布日期:2018-09-13
浏览:6830次
(设计制作:中央纪委国家监委网站 张舒谊)
上一条🫰🏼:
【一定之规·党纪处分条例】 这些事千万不能做!廉洁纪律新规
下一条:
【一定之规·党纪处分条例】 这些事千万不能做!组织纪律新规
相关栏目
宣传教育
推荐文章
纪委办公室召开党风廉政专题会议
学院纪委组织开展学习贯彻党的二十届三中全会精神,聚力做好纪检工作专题学习会
明纪释法 2024第9期 (总第124期)
明纪释法 2024第8期 (总第123期)
明纪释法 2024第7期 (总第122期)
明纪释法 2024第6期 (总第121期)
CopyRight © 采彡争霸纪委办公室
备案号🧜🏻♀️:
闽ICP备30040598号
技术支持:网络信息中心
搜一搜📱,更方便
搜索
采彡争霸推荐信誉平台
🔊祝大哥2025新的一年里蛇转乾坤,旗开得胜,一路长红,财运缠身,前程似锦,一路辉煌💸💸
彩神-官网登录
🔥新平台开业,注册开户,待遇丰厚
彩神ll手机注册
高赔率,首存豪礼,彩票包赔
彩神8开户
注册绑卡有礼,超高反水,信誉保障
彩神争霸平台
多种彩票玩法,最权威彩票游戏平台
🔊🔊🔊
彩神cs官网
提供
快3
、
时时彩
、
六合彩
、
赛车
、
棋牌游戏
、
彩票投注
等各类游戏娱乐
打造顶级的网上娱乐平台,界面美观,速度快,服务优质,安全稳定,带给您最佳游戏体验。
全网最佳信誉平台真诚欢迎您!!!
更多87彩票网担保平台
采彡争霸专业提供:
采彡争霸
、
、
等服务,提供最新官网平台、地址、注册、登陆、登录、入口、全站、网站、网页、网址、娱乐、手机版、app、下载、欧洲杯、欧冠、nba、世界杯、英超等,界面美观优质完美,安全稳定,服务一流🤚🏼,采彡争霸欢迎您。
采彡争霸