游客🫱🏿,您好!马上登录
喜报 | 我院在第九届福建省“互联网+”大学生创新创业大赛中再获新突破🪗!
来源:学工处 发布日期:2023-08-31 浏览:4054次

  8月1日🦸🏽🧡,由福建省教育厅主办的第九届福建省“互联网+”大学生创新创业大赛职教赛道暨第七届黄炎培海峡职业教育创新创业大赛在黎明职业大学举行,我院突破校史纪录👴、再创佳绩🤹🏻‍♀️,取得2金5铜好成绩;其中2个项目入围省决赛,经过激烈角逐🙎🏿‍♂️,“超‘墙’科技——高性能保温外墙的领航者”获得排名第7的好成绩🕒,“青恒绿业——高性能全降解地膜的领先者”排名第20,均成功进入国赛。

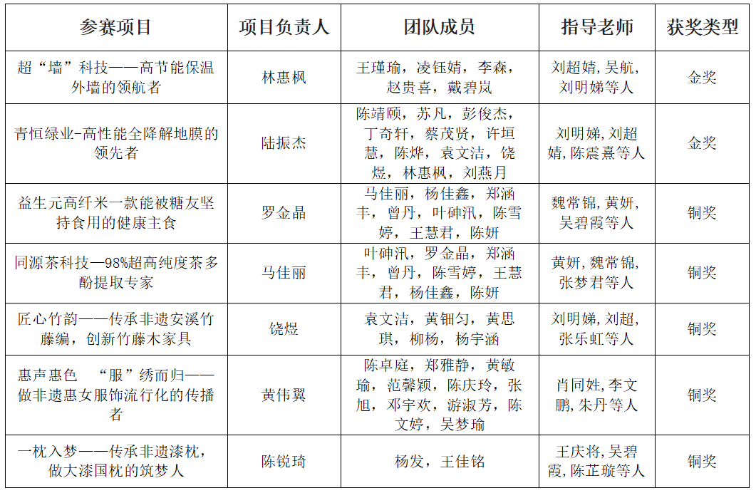
  获奖情况如下👨‍🦼‍➡️🫸🏿:

image.png

  “互联网+”大学生创新创业大赛是全省参赛面最广、覆盖高校最全、参赛团队最多⏰、参赛水平最高🧛🏿‍♀️、影响最大的大学生创新创业盛会4️⃣,也是规模最大、形式最新👮🏼‍♀️🟧、最为生动的思政大课堂,已经成为深化高校创新创业教育改革🦟、促进高校学生全面发展的重要平台☣️。8月1日𓀕,来自全省53所职业院校共139个团队从网评的3000多个项目中脱颖而出参加现场决赛👨‍🎤,角逐金👨‍❤️‍💋‍👨、银、铜奖。

  据悉,今年我校共组织3856个项目参加第九届中国国际“互联网+”大学生创新创业大赛,获得16个参加省赛网评名额。通过省赛网评,我院2个项目从3000多个项目中脱颖而出进入决赛现场。在现场的激烈角逐中,两个项目又一次不负重望👜,从来自全省的139个参赛团队中突围而出进入国赛🙋🏻‍♀️。这两个项目均获得金奖,另有五个项目获得铜奖。

——————(获奖项目简介)——————

1🏄🏿、超“墙”科技—高节能保温外墙的领航者

  项目属于绿色建筑材料方向👨🏽‍✈️,立足于延平保温之都🤞🏿,研发装配式一体化夹芯保温墙板及技术改进,实现装配式墙板高保温、高节能、高气密性🍐、无冷热桥的优势。通过首创相变陶粒绿色再生骨料混凝土、超临界流体发泡PPO夹芯保温材料🕵🏿‍♀️、设计S型连接件,所获得的混凝土墙板整体力学性能强🏄🏿、热工性能优和抗震性能高。项目终期指标实现导热系数0.025 W/(m· K)🤾🏼;墙板面密度190kg/㎡👨🏻‍🔧🤛🏽;抗弯试验破坏载荷>110kN,降低施工能耗,提升墙板保温性能和力学性能🤸🏻‍♂️。通过项目实施,研制含储热构件的一体化夹芯保温装配板材🛒,打通“材料、工艺👁、制造”技术创新链,提升福建省装配式建筑科技力量👨🏼,发挥装配式建筑建造优势,建设超低能耗公共建筑👃🏻,助力美丽乡村规模化建设,打造绿色节能示范工程。利用延平保温协会地域及市场优势进行大规模宣传推广和销售🧖🏿‍♂️🧑🏻‍🌾。

image.png

2、青恒绿业—高性能全降解地膜的领先者

  科技助力双碳时代🧏🏼,可打造“零碳”农业新气象💇🏼‍♂️。青恒绿业团队致力于守护家园绿水青山永恒,让农业土地更美好!

  青恒地膜主要以PLA👩🏻‍🎓、PBAT、淀粉为主要原料,团队从复合体系的增容改性、偶联改性、填充改性等三个主要方面技术路线入手7️⃣,通过材料创新👰、技术创新与优化制作工艺,制备综合性能好的全降解、高弹性、高保湿🧑🏿‍⚖️、低成本的PLA基全生物全降解地膜👜,有效解决了痛点问题🤾🏽‍♀️,实现技术革新。

image.png


  为备战本次大赛省赛👍🏼,我校高度重视,自2022年10月即全面启动该项工作🫱🏽。 学校通过评审👨‍🦰,立项资助十余个创新创业项目进行建设,并集中资源培育列年来成长起来的优势项目🅾️。 努力实现以赛促学🏡、以赛促教🏌🏼‍♂️、以赛促创💍,营造浓厚的校园创新创业氛围。学院通过组织系列培训与机动聘请专家辅导相结合的方式,先后组织二百余次“一对一”的打磨和训练🤌🏽,使各项目质量不断得到提升。项目指导教师团队从商业计划书写作、网评版PPT制作、路演PPT制作、路演演说稿斟酌等方面对各项目学生团队进行全方位的训练😷🫃🏽。接下来👈🏼🍋,学院还将进一步向他校学习有效的方法和措施,继续努力,为取得更高层次的成绩而战斗🍐💩。

  长期以来,学院高度重视大学生创新精神培养和创业能力启蒙提升👨‍💻🤽🏿‍♀️,广泛鼓励动员大学生将所学专业知识运用于实践,积极投身到创新创业实战中。并为创新创业项目提供孵化场地、设备等各类条件🙅‍♂️,聘请资深专家走进校园🤷🏼‍♂️,为创业学生提供面对面的一对一辅导,促进我院学生实现更高质量的创业就业,也推动学院创新创业教育走深走实。


相关栏目

采彡争霸专业提供:采彡争霸👩🏽‍🦳、等服务,提供最新官网平台、地址、注册、登陆、登录、入口、全站、网站、网页、网址、娱乐、手机版、app、下载、欧洲杯、欧冠、nba、世界杯、英超等,界面美观优质完美,安全稳定,服务一流,采彡争霸欢迎您。
采彡争霸